Списки разрешенных и запрещенных адресов предоставляют возможность более точно настроить реакцию почтовой системы на сообщения с определенных адресов. Например, вы можете добавить в список разрешенных адреса источников, не являющиеся спамом официально, но определяемые приложением как массовые рассылки (к примеру, сообщения с новостных порталов).
Вы можете настроить списки разрешенных и запрещенных адресов следующими способами:
По умолчанию правила AllowList и DenyList отключены, и в них не указаны адреса отправителей и получателей. Вам требуется сформировать в этих правилах списки адресов и включить их использование.
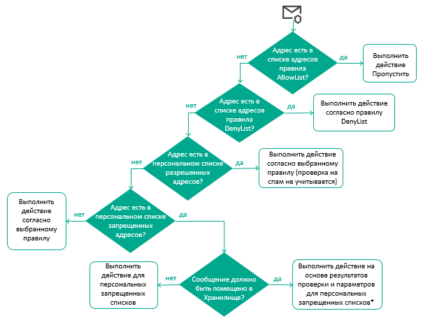
Алгоритм обработки сообщений согласно спискам разрешенных и запрещенных адресов, установленный по умолчанию, схематически представлен на рисунке ниже. Вы можете изменять действие для правила DenyList (Отклонить или Удалить сообщение), а также изменять приоритет правил, перемещая правила AllowList и DenyList в таблице правил. В этом случае алгоритм применения действий приложения будет отличаться от описанного ниже.

Алгоритм обработки сообщения согласно спискам разрешенных и запрещенных адресов
Обработка сообщения, адреса отправителя и получателей которого состоят в списке разрешенных или запрещенных адресов в правилах обработки сообщений, выполняется следующим образом:
Если сообщение не попадает под действие списков разрешенных и запрещенных адресов в правилах обработки сообщений, то приложение проверяет, находится ли адрес отправителя сообщения в персональных списках получателя:
* Перед тем, как поместить сообщение в Хранилище, приложение проверяет его с помощью всех модулей защиты. По результатам проверки приложение выполняет над сообщением наиболее строгое действие. Например, если в результате проверки должно быть применено правило, в котором задано действие Удалить сообщение, а для персональных запрещенных списков задано действие Отклонить, то будет выполнено действие Удалить сообщение как более строгое, т.е. сообщение будет удалено согласно параметрам правила, а не отклонено согласно параметрам для персональных запрещенных списков.
Сообщения, помещенные в Хранилище, не учитываются при подсчете сообщений со статусом Персональный список запрещенных адресов на графиках в разделе Мониторинг.
Если адреса не указаны ни в одном из списков ни в правилах обработки сообщений, ни в персональных списках получателя, то сообщение обрабатывается согласно выбранному правилу. Алгоритм выбора правила более подробно описан в главе про работу правил обработки сообщений.