Если вы подключаетесь к веб-интерфейсу впервые после установки приложения, перед началом работы вам потребуется создать новый кластер.
В зависимости от учетной записи, под которой вы подключаетесь к веб-интерфейсу, вам будут доступны для просмотра и изменения разные параметры приложения.
Учетная запись Локального администратора, созданная во время установки приложения, имеет полный набор прав. Создание других учетных записей приложения не предусмотрено. Однако если вы настроили аутентификацию с помощью технологии единого входа (SSO), пользователи домена Active Directory могут подключаться к веб-интерфейсу под своими доменными учетными записями в режиме администратора или в режиме пользователя и просматривать разделы в соответствии с заданными в приложении правами.
Чтобы подключиться к веб-интерфейсу приложения под учетной записью Локального администратора:
https://<IP-адрес или полное доменное имя (FQDN) Управляющего узла>
Откроется страница авторизации веб-интерфейса с запросом имени и пароля пользователя.
Для учетной записи Локального администратора укажите Administrator.
Пароль Локального администратора задается во время первоначальной настройки приложения.
Если вы введете неверный пароль пять раз, возможность авторизации под учетной записью Локального администратора будет заблокирована на пять минут. Возможность авторизации под доменной учетной записью по протоколу NTLM останется доступной.
Откроется главное окно веб-интерфейса приложения.
Чтобы подключиться к веб-интерфейсу приложения под другой учетной записью,
в браузере введите следующий адрес:
https://<IP-адрес или полное доменное имя (FQDN) Управляющего узла>
Если вы настроили аутентификацию с помощью технологии единого входа по протоколу Kerberos, требуется вводить адрес только в формате FQDN.
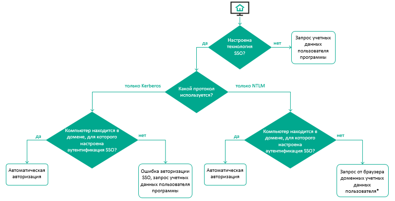
Дальнейшая процедура авторизации зависит от следующих факторов:
Алгоритм авторизации в зависимости от перечисленных факторов представлен на рисунке ниже.

Алгоритм процедуры авторизации при подключении к веб-интерфейсу в режиме пользователя
* Если при запросе от браузера доменных учетных данных пользователя вы введете неверный пароль пять раз, возможность NTLM-аутентификации будет заблокирована на пять минут. Возможность авторизации под учетной записью Локального администратора останется доступной.
Если в приложении настроено одновременное использование Kerberos- и NTLM-аутентификации, то процедура авторизации будет выглядеть следующим образом:
Для корректной работы автоматической авторизации на компьютерах, входящих в домен Active Directory, для которого настроена аутентификация с помощью технологии SSO, требуется провести дополнительную настройку в операционной системе и в свойствах браузера.
В результате успешной авторизации откроется главное окно веб-интерфейса приложения. Если пользователю в соответствии с его правами доступны разные режимы просмотра веб-интерфейса, он сможет переключаться между ними.