To complete the installation, you need a distribution kit:
To complete the installation, you need the install.sh installer file and an inventory file that describes the infrastructure. You can create an inventory file based on a template. Each distribution contains an install.sh installer file and the following inventory file templates:
KUMA places its files in the /opt directory, so we recommend making /opt a separate partition and allocating 16 GB for the operating system and the remainder of the disk space for the /opt partition.
KUMA is installed in the same way on all hosts using the installer and your prepared inventory file in which you describe your configuration. We recommend taking time to think through the setup before you proceed.
The following installation options are available:
Single-server installation diagram
You can install all KUMA components on the same server: specify the same server in the single.inventory.yml inventory file for all components. An "all-in-one" installation can handle a small stream of events, up to 10,000 EPS. If you plan to use multiple dashboard layouts and handle a high volume of search queries, a single server might not be sufficient. In that case, we recommend choosing the distributed installation instead.
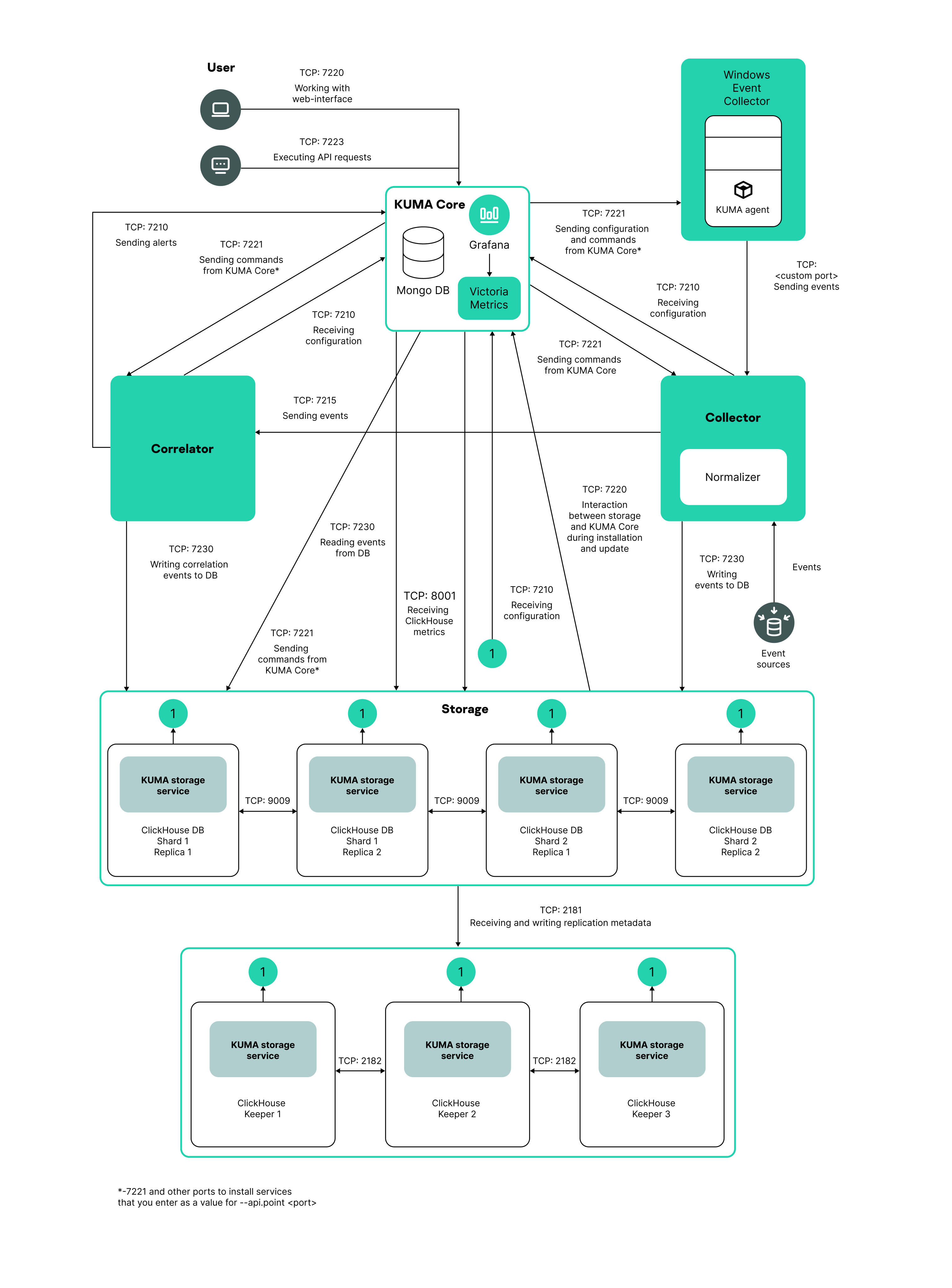
Distributed Installation diagram
You can install KUMA services on different servers; you can describe the configuration for a distributed installation in the distributed.inventory.yml inventory file.
Diagram of distributed installation in a high availability configuration
You can install the KUMA Core on a Kubernetes cluster for high availability. Use the k0s.inventory.yml inventory file for the configuration description.