To install KUMA, you need the distribution kit:
To complete the installation, you need the install.sh installer file and an inventory file that describes your infrastructure. You can create an inventory file based on a template. Each distribution contains an install.sh installer file and the following inventory file templates:
KUMA keeps its files in the /opt directory, so we recommend making /opt a separate partition and allocating 16 GB for the operating system and the remainder of the disk space for the /opt partition.
KUMA is installed in the same way on all hosts using the installer and your prepared inventory file in which you describe your configuration. We recommend taking time to think through the setup before you proceed.
The following installation options are available:
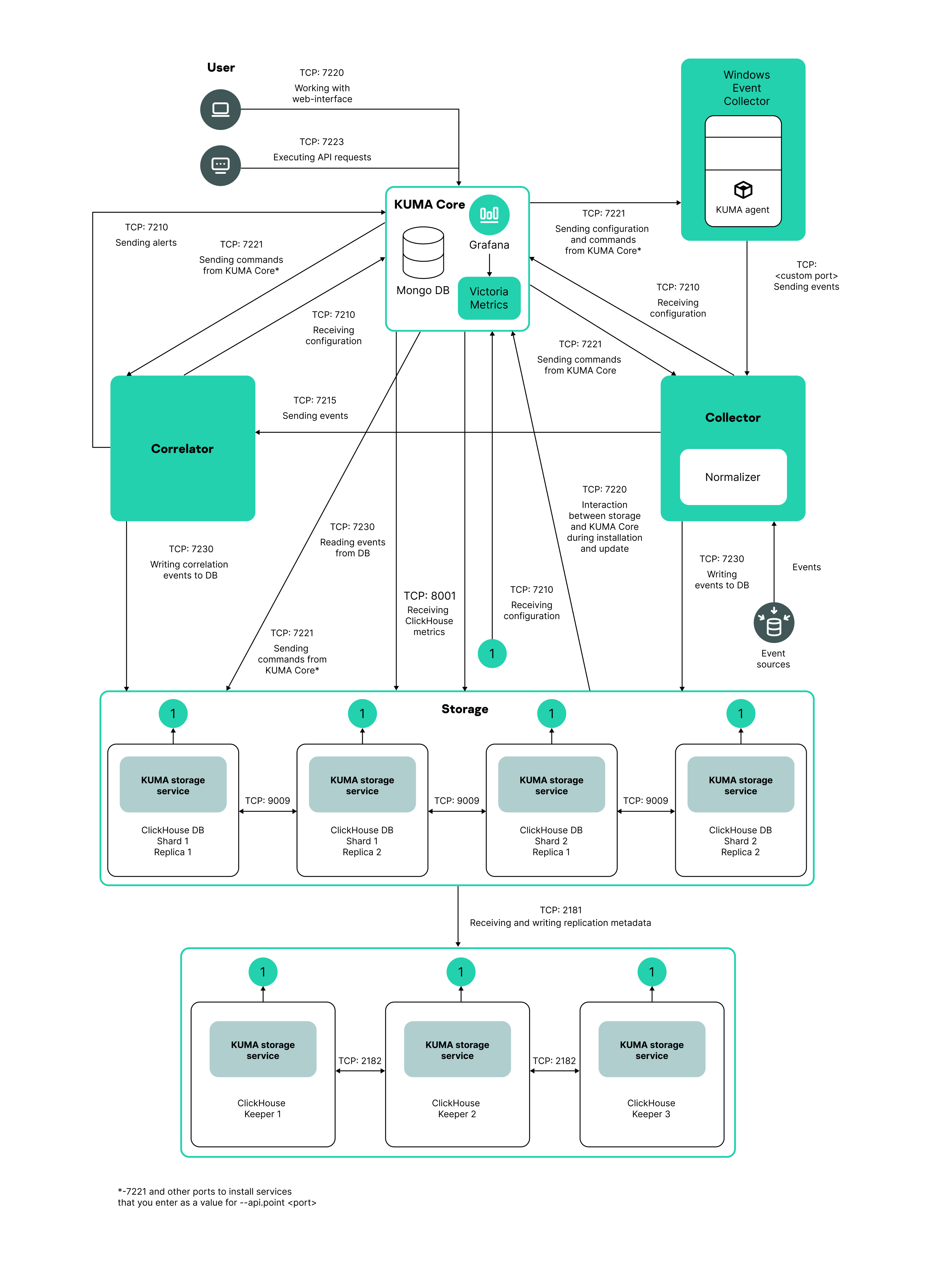
Single-server installation diagram
Example inventory file for installation on a single server
You can install all KUMA components on the same server: specify the same server in the single.inventory.yml inventory file for all components. An "all-in-one" installation can handle a small stream of events, up to 10,000 EPS. If you plan to use many dashboard layouts and process a lot of search queries, a single server might not be sufficient. In that case, we recommend the distributed installation.
Distributed Installation diagram
Example inventory file for distributed installation
You can install KUMA services on different servers; you can describe the configuration for a distributed installation in the distributed.inventory.yml inventory file.
Diagram of distributed installation in a high availability configuration
Example inventory file for distributed installation in a high availability configuration
You can install the KUMA Core on a Kubernetes cluster for high availability. Describe the configuration in the k0s.inventory.yml inventory file.