You can configure the receipt of Postfix events in KUMA. Integration is only possible when sending events via syslog using the TCP protocol. The resources described in this article are available for KUMA 3.0 and newer versions.
Configuring event receiving consists of the following steps:
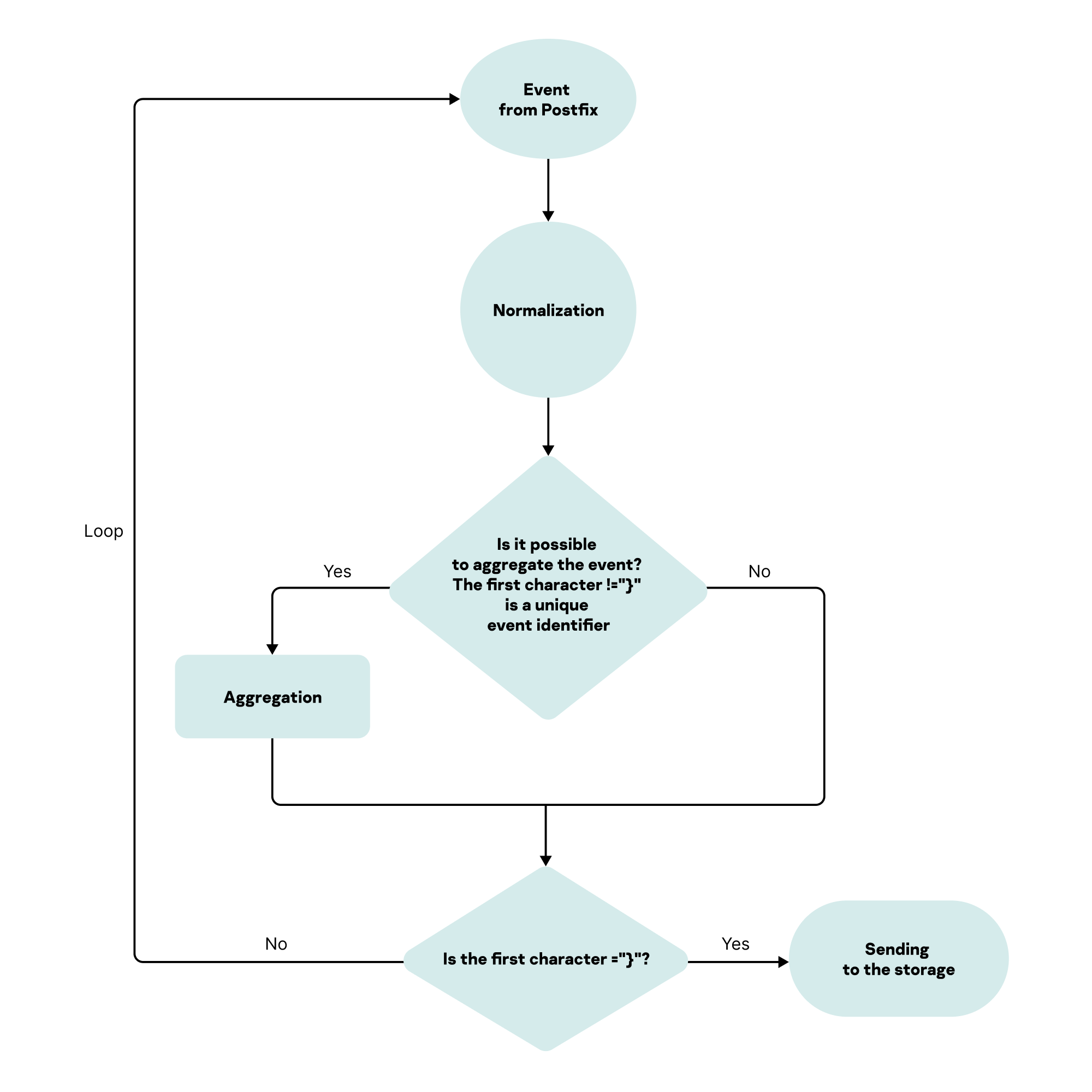
The following algorithm was implemented to process Postfix events:
Initial normalization
At this stage, initial normalization is performed for base events received via syslog that begin with the "<" character. The events are brought to a format suitable for subsequent aggregation: the first character is extracted from the event and put into the FlexString1 field, the identifier is put into the ExternalID field, and the host name is put into the DeviceHostName field. Basic normalization is performed in the main normalizer.
Checking for aggregation
The event is examined to see if it is aggregated or not. As a result, non-aggregated events (the first character is not "{" and the ID is not empty) have an aggregation rule applied, and then aggregated events are sent to re-normalization.
Applying the aggregation rule
At this stage, the aggregation rule is applied to the events, the base events are collated and take the following form:
Service information from the aggregation rule: ID: information from base event 1, information from base event 2, information from base event n
After aggregation, the collated event is sent back to the same collector to subject the aggregated event to normalization.
To close the event processing loop, you must specify the same collector as the destination. In the diagram, the destination is named "Loop" to draw attention to the event processing loop. You can give an arbitrary name to your destination.
Normalization of the aggregated event
Normalization of the aggregated event that begins with a "{" character is performed in the following extra normalizers: Aggregated events, Aggregated events. Message KV parser, Aggregated events. Message regex 1, Aggregated events. Message regex 2.
Sending to storage and the correlator
Aggregated and normalized events are sent to storage and the correlator.
The following figure shows the flow chart of Postfix event processing.